• Moda
  • Decoración
  • Gastronomía
  • Tecnología
  • Motor
  • Estilo de vida
  • Cultura y ocio
  • Viajes
Buscar
  • Quiénes somos
  • Publicidad
  • Contacto
Logo
  • Moda
  • Decoración
  • Gastronomía
  • Tecnología
  • Motor
  • Estilo de vida
  • Cultura y ocio
  • Viajes
Inicio Etiquetas Encadenamiento

Tag: Encadenamiento

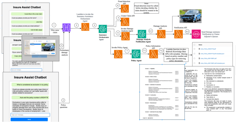
Streamline workflow orchestration of a system of enterprise APIs using chaining with Amazon Bedrock Agents
IA y Robótica

Optimización De La Orquestación De Flujos De Trabajo De Un Sistema De APIs Empresariales Usando Encadenamiento Con Amazon Bedrock Agents

Elena Digital López -
13 de septiembre de 2024
0
Logo

SOBRE NOSOTROS

Medios y Redes es una empresa con más de 20 años de experiencia en blogging y una amplia red de medios digitales que ofrece servicios relacionados con los contenidos online.

SÍGUENOS

Facebook
X

© 1995-2024 Color Vivo Internet. Otros contenidos se cita fuente.

  • Aviso legal
  • Política de Privacidad y Cookies